设为首页
|
加入收藏
首页
机构设置
工作动态
学院快讯
通知公告
政策发文
本科招生网
就业信息网
校友会
通知公告
通知公告
首页
>
通知公告
> 正文
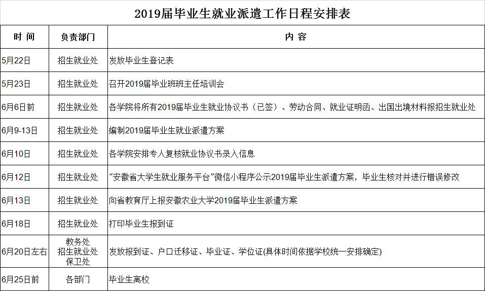
2019届毕业生就业派遣工作日程安排表
发布者: 时间:2019-06-04 00:00:00 浏览:
上一条:关于做好我校2019年本科招生宣传工作的通知
下一条:关于我校撤销计算机科学与技术(二学位)和农业机械化及其自动化(二学位)两个专业的声明